Ali Ibn Abi Talib Family Tree





Alids Wikipedia

Alids Wikipedia

Alids Wikipedia

Alids Wikipedia

Alids Wikipedia

Alids Wikipedia

Alids Wikiwand

Alids Wikiwand

Hazrat Ali Family Tree The Family Tree Of Imam Ali Graphical

Hazrat Ali Family Tree The Family Tree Of Imam Ali Graphical

Family Tree Of Muhammad Wikiwand

Family Tree Of Muhammad Wikiwand

Family Tree Of Muhammad Wikiwand

Husayn ibn alī ibn abī tālib arabic.

Ali ibn abi talib family tree. Ali bin abi talib bin abdul al muttalib bin hashim amr bin abd munaf ibn qusai bin kelab bin mura bin ka ab bin luay bin ghalib bin fahr bin malik bin al nadhar bin kenana bin khuzaymah bin midreka ben al elias bin mudar bin nizar bin maad bin adnan bin adbn or dbn nahor ben yaood ben yaarub bin yashij bin thabit. 13 september 601 29 january 661 failed verification was a cousin and son in law of the islamic prophet muhammad who ruled as the fourth caliph from 656 to 661 he is one of the central figures in shia islam and is regarded as the rightful immediate successor to muhammad as an imam. Muhammad ibn muslim and ibraheem ibn muslim died. Aun ibn abdillah and muhammad ibn abdillah died at the battle of karbala brother.

His father was abu talib and his mother was fatima bint asad. Twelver shia also see the 4th to 12th imams as ahl al bayt ali is an imam in mustaali but no number is assigned for this position and hasan ibn ali is not an imam in nizari imamah. This is a simplified family tree of husayn ibn ali. His father was abu talib ibn abd al muttalib and his mother was fatimah bint asad.

Al hasan ibn alī ibn abī tālib الحسن بن علي بن أﺑﻲ طالب born march 1 625 ce ramadhān 15th 3 ah died 669ce safar 7th 7 or 28th 50 ah aged 47 8 is an important figure in islām the son of fatimah the daughter of the islamic prophet muhammad and of the fourth caliph ali ibn abi talib 9. People in italics are considered by the majority of shia and sunni muslims to be ahl al bayt people of the house. Muslim ibn aqeel died before the battle of karbala grand nephews. Shaiba ibn hashim abdul muttalib ibn hashim see family tree of shaiba ibn hashim paternal grand mother.

ع ل ي ٱب ن أ ب ي ط ال ب ʿalī ibn ʾabī ṭālib. 8 january 626 10 october 680 3rd 4th sha aban 4 ah 10th muharram 61 ah also spelled as husain hussain or hussein was the son of ali ibn abi ṭalib fourth rashidun caliph of sunni islam and first imam of shia islam and fatimah zahra daughter of muhammad and the younger brother of. He was of the banu hashim family in the quraysh tribe. Family tree of ali ibn abi talib below is a simplified family tree of ali ibn abi talib to abdul allah qutb shah awn ibn ya lā.

Aqeel ibn abi talib nephew. Awn ibn ja far nephew. We are given the below information about hazrat ali family tree or the family tree of imam ali r a. Ali ibn abi talib arabic.

الحسين بن علي بن أبي طالب. Abdullah ibn ja far married zaynab bint ali grand nephews. Ali ibn abi talib kalif av islam 601 661 family tree owner. Hazrat ali was an early islamic leader.

Imam ali s family tree. Ja far ibn abī tālib nephew. Brynjulf langballe brynjulf contact. Jamal ad din hasan ibn yusuf ibn ali ibn muthahhar al hilli mentioned the names of first twelve generations of this.

Umayyad Dynasty Wikipedia

Umayyad Dynasty Wikipedia

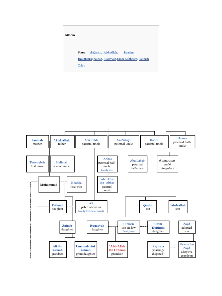
Hildren Ali Husayn Ibn Ali

Hildren Ali Husayn Ibn Ali

Sunni Shia Answers

Sunni Shia Answers

Imam Ali Family Tree Family Tree History Of Islam Battle Of Karbala

Imam Ali Family Tree Family Tree History Of Islam Battle Of Karbala

Family Tree Of Muhammad Wikiwand

Family Tree Of Muhammad Wikiwand

Sharif Of Mecca Wikipedia

Sharif Of Mecca Wikipedia

About Abu Sufyan Ibn Harb Quraysh Chieftain And Companion Of Muhammad S 0565 0652 Biography Facts Career Wiki Life

About Abu Sufyan Ibn Harb Quraysh Chieftain And Companion Of Muhammad S 0565 0652 Biography Facts Career Wiki Life

Pdf Family Tree Of Muhammad Muhammad Munir Academia Edu

Pdf Family Tree Of Muhammad Muhammad Munir Academia Edu

Ahl Al Bayt The First Family Of Islam Sayyid Ahmed Amiruddin

Ahl Al Bayt The First Family Of Islam Sayyid Ahmed Amiruddin

Alids

Alids

Muhammad Ibn Al Hanafiyyah Wikipedia

Muhammad Ibn Al Hanafiyyah Wikipedia

From Adam To Mahdi Prophets Family Tree General Islamic Discussion Shiachat Com

From Adam To Mahdi Prophets Family Tree General Islamic Discussion Shiachat Com

Islamic Civilization And History Descendants Of Prophet Mohamed

Islamic Civilization And History Descendants Of Prophet Mohamed

Family Tree Of Prophets Leah Rachel

Family Tree Of Prophets Leah Rachel

Source : pinterest.com